
血液循环中的蛋白质和酶通常维持在正常的生理和临床相关浓度范围内,异常值则可作为诊断标志物和致病原因。循环血液成分水平的快速持续变化可以反映多种内吞凝集素受体的功能。蛋白质甘露糖基化是大多数分泌型内源性哺乳动物蛋白质的固有特性,这些蛋白质在翻译后分泌途径中被天冬酰胺连接(N-)的聚糖修饰,绝大多数血液分泌型非白蛋白蛋白都是甘露糖基化N-糖蛋白。巨噬细胞甘露糖受体(MMR, CD206),又称Mrc1凝集素受体,具有两个凝集素结构域,可结合从病原体和过敏原到内源性N-糖蛋白的甘露糖基化蛋白质,1978年,人们首次假设Mrc1在清除血液循环中的甘露糖化蛋白质方面发挥着作用。然而,哺乳动物凝集素受体的内源性配体一直难以鉴定。它们会迅速被从循环中清除,在稳定状态下可能只占总血浆蛋白的1%或更少。
2025年7月7日,位于美国加利福尼亚州拉霍亚的Sanford Burnham Prebys Medical Discovery Institute (SBP)与Scripps Research Institute在Nature Communication上联合发表了题为“Mrc1 (MMR, CD206) controls the blood proteome in reducing inflammation, age associated organ dysfunction and mortality in sepsis”的研究型论文,鉴定了与Mrc1凝集素受体缺失相关的血浆中累积的甘露糖化蛋白,发现Mrc1在健康小鼠体内稳定状态下控制着超过两百种循环性内源性甘露糖化蛋白的丰度,包括与炎症、年龄相关器官功能障碍以及脓毒症死亡率升高相关的糖蛋白。脓毒症期间循环Mrc1水平升高与血液中甘露糖化蛋白的累积成正比。作者通过将循环甘露糖化蛋白归类到特定的生物学和疾病信号通路,揭示了Mrc1功能障碍与人类脓毒症之间存在显著的相关性。

作者应用了凝集素刀豆球蛋白A (ConA),利用其与Mrc1具有相同的甘露糖结合特性,富集并对野生型和Mrc1敲除小鼠血浆中甘露糖基化蛋白进行质谱分析,作者在野生型小鼠血浆和Mrc1敲除小鼠血浆中分别检测到总共715和778种甘露糖基化的血浆蛋白,其中有244种在Mrc1敲除小鼠中积累2倍及以上,并通过GO分析将这些蛋白质富集到六个包括粘附、炎症和免疫、代谢、神经系统、个体发育以及血管和凝血的信号通路中。升高的244种甘露糖化蛋白中的8种蛋白质包括血管紧张素转换酶 (Ace)、Cd14、Dnase1、神经细胞粘附分子L1样(Chl1)、信号蛋白4g(Sema4g)、神经细胞粘附分子1(Ncam1) 以及两种之前报道的甘露糖化受体Mrc1配体:髓过氧化物酶 (Mpo) 和肾素(Ren),它们分别在生理和病理调节中发挥重要作用。

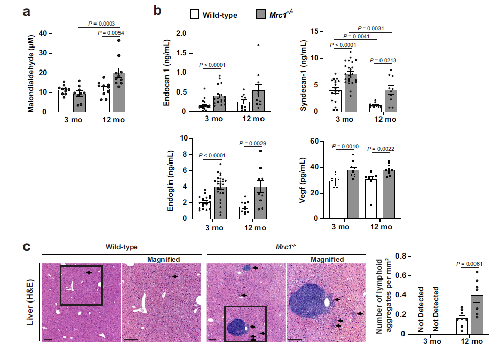
Mrc1敲除小鼠血浆中升高的Ace和Ren导致了小鼠从12周龄开始血压升高,进一步给小鼠使用了常用于临床治疗高血压的血管紧张素转换酶(Ace)抑制剂赖诺普利,发现治疗有效地将两种基因型小鼠的收缩压和舒张压降低至同等水平,印证了生物活性甘露糖基化Ren和Ace的积累导致血压升高。同时,12月龄的Mrc1敲除小鼠相比较野生型小鼠,心脏组织呈现出深染的嗜酸性粒细胞增多,同时肾脏炎症增加,并出现更高比例的蛋白尿。而敲除小鼠血中的脂质过氧化标志物丙二醛和血管内皮生长因子 (Vegf)、Endocan-1,Endoglin和Syndecan-1的升高,提示了小鼠全身性血管炎症的存在和氧化应激的增加。并且12月龄敲除小鼠血中肿瘤坏死因子α、白细胞介素6和白细胞介素1β水平较对照组增加,并且在肝脏中观察到白细胞浸润和渗漏增加,更重要的是,上述表型均与年龄存在高度相关性。

已知Mrc1在中枢神经系统的小胶质细胞中表达,作者们研究了3个月大和12个月大的同窝对照和敲除小鼠的海马、小脑和中脑区域的脑组织中的炎症标志物。虽然这些组织中的细胞状态并不受Mrc1缺乏的影响,但星形胶质细胞中的胶质纤维酸性蛋白(GFAP)和小胶质细胞中的离子钙结合衔接分子1(Iba-1)蛋白随着年龄增长而升高,并且通过对对照和敲除小鼠多种行为和运动功能进行评估,发现了老年Mrc1基因敲除小鼠的运动能力,认知空间学习和记忆能力显著受损,这些发现表明,Mrc1缺陷小鼠的神经炎症和脑功能障碍与年龄增长高度相关。

已有研究证明,在脓毒症状态下,机体由于疾病状态导致循环中金属蛋白酶增加,使得各类细胞表面Mrc1蛋白被裂解,从细胞膜上脱离并游离入血,同时丧失其内吞功能,动物的两种病原体相关的脓毒症模型均表明循环中Mrc1丰度显著增加,ConA 和GNA凝集素富集到的甘露糖化血浆蛋白显著升高,并与循环中Mrc1蛋白水平存在显著相关性,同时,在人类脓毒症的队列中,同样研究发现人类脓毒症患者血浆中Mrc1水平升高,通过ConA和GNA凝集素富集检测到甘露糖基化蛋白质增加,。进一步将循环Mrc1水平的升高与甘露糖基化血液蛋白的丰度进行比较,发现它们之间存在显著的相关性。Mrc1缺乏还与Mrc1基因敲除小鼠的死亡率增加有关。

利用ConA对健康志愿者和脓毒症患者的血浆蛋白进行糖苷键富集,然后进行质谱分析,作者发现健康志愿者相比,脓毒症患者血液中有118种甘露糖化蛋白显著累积,将这些与Mrc1敲除小鼠中累积的甘露糖化蛋白质进行比较,尽管发现蛋白质的种类存在差异,但生物功能之间存在重合。将这些差异累积的甘露糖化蛋白进行GO功能富集分析发现,在Mrc1敲除小鼠中总共有53条信号通路被激活,3条信号通路被抑制,而在人类脓毒症中,36条信号通路被激活,2条信号通路被抑制。值得注意的是,在Mrc1敲除小鼠中被激活的信号通路中,有一半也在人类脓毒血症中被激活。

本研究提供了检测内吞Mrc1(MMR, CD206)凝集素受体调控甘露糖基化蛋白质丰度的新策略,并鉴定出Mrc1缺乏中数百种累积的甘露糖化蛋白,包括相对较少的先前表征过的Mrc1甘露糖化配体,同时发现Mrc1控制着相当一部分内源性甘露糖基化血液蛋白质组,从而预防脓毒症的炎症、年龄相关器官疾病和早期死亡。同时本研究也存在一定的局限性,如无法判断检测到244种累积的甘露糖基化糖蛋白是否与Mrc1直接结合或间接结合。
文献原文: